HGE
Fiche réalisée selon le plan OD
Item ECNi 275
!! URGENCES !!
| Etio | Clinique |
|---|---|
| Angiocholite Insuffisance hépatique sévère |
Encéphalopathie bilirubinique |
Déf : Coloration jaune des téguments due à une augmentation de la bilirubine supérieur à 40 µmol/L (une bilirubine entre 20 et 40 µmol/L a la même signification mais n’est pas détectable cliniquement).
On parle d’ictère nu lorsqu’il n’existe ni fièvre ni douleur 0
Les aspects spécifiques à la pédiatrie sont traités dans la fiche Ictère du nouveau-né.
1) Etiologies 1
On distingue 2 types d’ictère (selon la prédominance)
– à bilirubine conjuguée
– à bilirubine non conjuguée
A) Ictère à bilirubine conjuguée
La grande majorité est du à une diminution de la sécrétion biliaire = cholestase.
- Cholestase extra-hépatique
Obstacle sur les gros vaisseaux biliaires. Les voies biliaires sont dilatés à l’imagerie (sauf en cas d’obstacle récent ou de paroi biliaire scléreuse).
| Etiologie | Clinique | Paraclinique |
|---|---|---|
| Tumeur du pancréas | Signes de cholestase Ictère progressif avec grosse vésicule AEG majeure précédant l’ictère Douleur épigastrique en barre |
Imagerie + biopsie |
| Cholangiocarcinome (cancer primitif des voies biliaires) |
Signes de cholestase Ictère nu avec grosse vésicule, AEG |
|
| Ampullome Vaterien 0 | Signes de cholestase ± hémorragie digestive S’intègre dans un tableau de PAF |
écho-endoscopie + biopsie |
| Lithiase biliaire | Douleur de colique hépatique, ± fièvre | |
| Pancréatite chronique calcifiante | Signe de cholestase Signe de pancréatite chronique |
Imagerie |
| Parasite (douve, ascaris) | Signes de cholestase ATCD de séjour en zone endémique |
|
| Sténose post-op | Signes de cholestase ATCD de chirurgie des voies biliaires |
|
| Compression du canal hépatique commun* | Signes de cholestase ± Masse épigastrique |
Imagerie ± biopsie |
* Les principales causes de compressions du canal hépatique commun sont :
– ADP
– Ulcère gastrique ou duodénal
– Tumeur gastrique ou duodénale
- Cholestase intra-hépatique
Absence d’obstacle sur les gros vaisseaux biliaires (non dilaté).
| Etiologie | Clinique | Paraclinique |
|---|---|---|
| Hépatite aigüe (toxique, virale, allergique) | Ictère d’apparition rapide sans ATCD particulier (autre selon cause) |
(selon cause) |
| Cirrhose sévère | Signes de cholestase Signes d’HTP et d’IHC |
|
| Cirrhose biliaire primitive ¤ |
Signes de cholestase Terrain auto-immun |
Anticorps anti-mitochondrie M2 |
| Cholangite immuno-allergique ¤ | Prise de médicament (augmentin, sulfamide, macrolide, allopurinol…) Fièvre, douleur hypochondre droit |
Hyperéosinophilie PBH |
| Cholangite sclérosante primitive ¤ |
Terrain : MICI (50%) Signes de cholestase Ictère nu |
FAN et pANCA souvent + 0 Cholangio-IRM : alternance sténoses-dilatations |
| Infection sévère | Sepsis sévère | – |
| Maladie génétique* | Maladie connue ou ATCD familiaux |
* Les principales causes génétiques sont
– Mucoviscidose ¤
– Mutation de MDR3 ¤
– Cholestase familiale progressive (PFIC1 à 3) évoluant vers la cirrhose
– Cholestase récurrente bénigne
¤ Etiologies avec dilatation diffuse des petits canaux biliaires, visible seulement à l’histologie si une PBH est réalisée
- Ictère à bilirubine conjuguée non cholestatique
2 pathologies génétiques rares et bénignes peuvent être à l’origine d’un ictère à bilirubine conjugué sans cholestase
– Syndrome de Rotor
– Maladie de Dubin-Johnson
B) Ictère à bilirubine libre
Du à une augmentation de la production de bilirubine ou à un défaut de conjugaison dans le foie.
| Etiologie | Clinique | Paraclinique |
|---|---|---|
| Hyperhémolyse | ± symptôme anémique | Augmentation des réticulocytes ± anémie hémolytique |
| Dysérythropoïese | Réticulocytes normaux | |
| Syndrome de Gilbert (déficit partiel en glucuronyl-transferase) | Ictère bénin, récidivant Jamais d’autres signes |
Augm. bili modérée, non persistante Tests hépatiques normaux |
A) Clinique 1
Type d’ictère
– selle décolorées et urines foncées => ictère à bilirubine conjuguée
– selles normales et urines claires => ictère à bilirubine libre
– Autres signes de cholestase dont le prurit => ictère choléstatique (à bili conjuguée)
– Urine foncée et selles décolorées
– Prurit
– Malabsorption des protéines ADEK => amaigrissement, ostéomalacie, syndrome hémorragique
– Xanthome sous-cutané (par hypercholestérolémie)
Eliminer une encéphalopathie bilirubinique (surtout chez le nouveau-né)
B) Paraclinique 1
Signe d‘appel : signes de cholestase
– Augmentation des phosphatases alcalines et des gGT
– Hypercholestérolémie
– Diminution du TP avec facteur V normal
> bilirubine totale et libre pour certitude du type d’ictère, puis bilan selon le type
> Examens de 1ere intention devant un ictère à bilirubine conjuguée
| Bilan devant un ictère à bilirubine conjuguée |
|---|
| Bio : bilan hépatique |
| Imagerie par ordre d’intention : écho abdo / TDM / IRM / Echoendoscopie / Opacification rétrograde |
> Examens de 1ere intention devant un ictère à bilirubine libre
| Bilan devant un ictère à bilirubine libre |
|---|
| NFS, réticulocyte, haptoglobine |
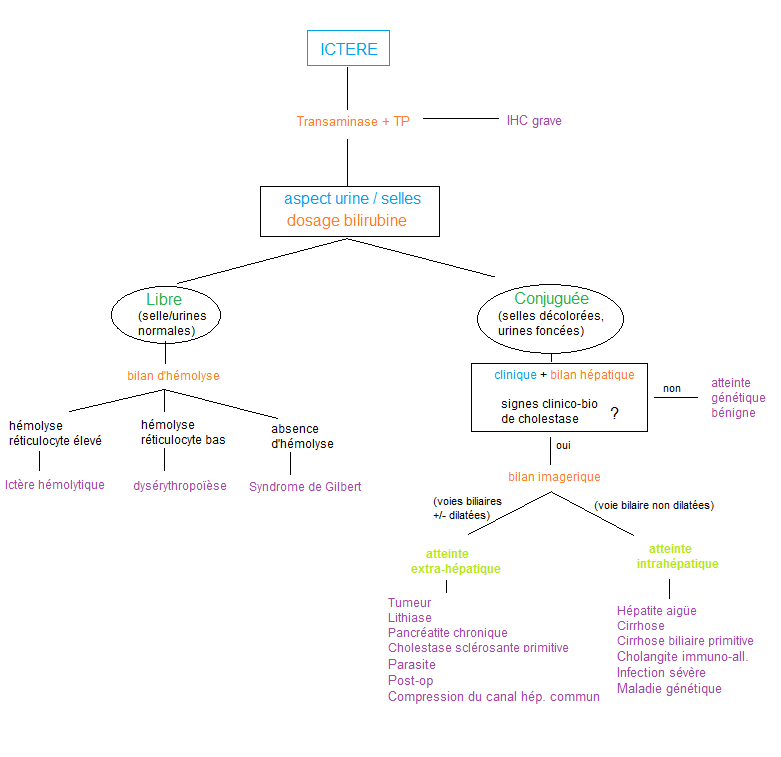
> Remarque : dosage systématique des transaminases et du TP quelque soit l’ictère pour détecter une éventuelle insuffisance hépatique aiguë grave.
C) Synthèse 0





3 réponses à “Ictère”
Super bon, succinct et méthodique !
Bonjour !
Concernant la cholangite sclérosante primitive dans le tableau il semble que ce soit une cause intra hépatique avec des voies biliaires non dilatées mais dans le schéma de synthèse elle est du côté des causes avec dilatation de la VB, que doit-on retenir ? merci
Effectivement… mais j’ai l’impression que ça peut être les 2 ! Il faudrait faire une recherche plus approfondie. Si tu as le temps ?