Vascu – Cardio – Endoc
Fiche réalisée selon le plan MGS
Item ECNi 220
1) Généralités 1A
Déf : Anomalie du bilan lipidique (excès d’un type de graisse).
Différentes classifications (biologique, génétique) existent, mais modifient rarement la PEC. La suite de la fiche sera centré sur l’excès acquis de LDL-cholestérol ; l’hypercholestérolémie familiale hétérozygote fait l’objet d’une fiche dédiée 0.
2) Diagnostic 1A
Le taux de LDLc se mesure lors d’un bilan lipidique, avec calcul du taux de LDL-cholestérol selon la formule de Friedwal (concentrations en g/L, valable ssi TG < 4 g/L) :
LDLc = Cholestéroltotal – HDLc – TG/5
Le seuil limite 2 dépend du patient selon ses ATCD et ses FdR CV, pour des patients de 40 à 80 ans : voir la fiche FdR CV pour le calcul du RCV
| Seuil | Contexte |
|---|---|
| 1,9 g/L | RCV global faible |
| 1,3 g/L | RCV global modéré |
| 1,0 g/L | RCV global élevé |
| 0,7 g/L | RCV global très élevé |
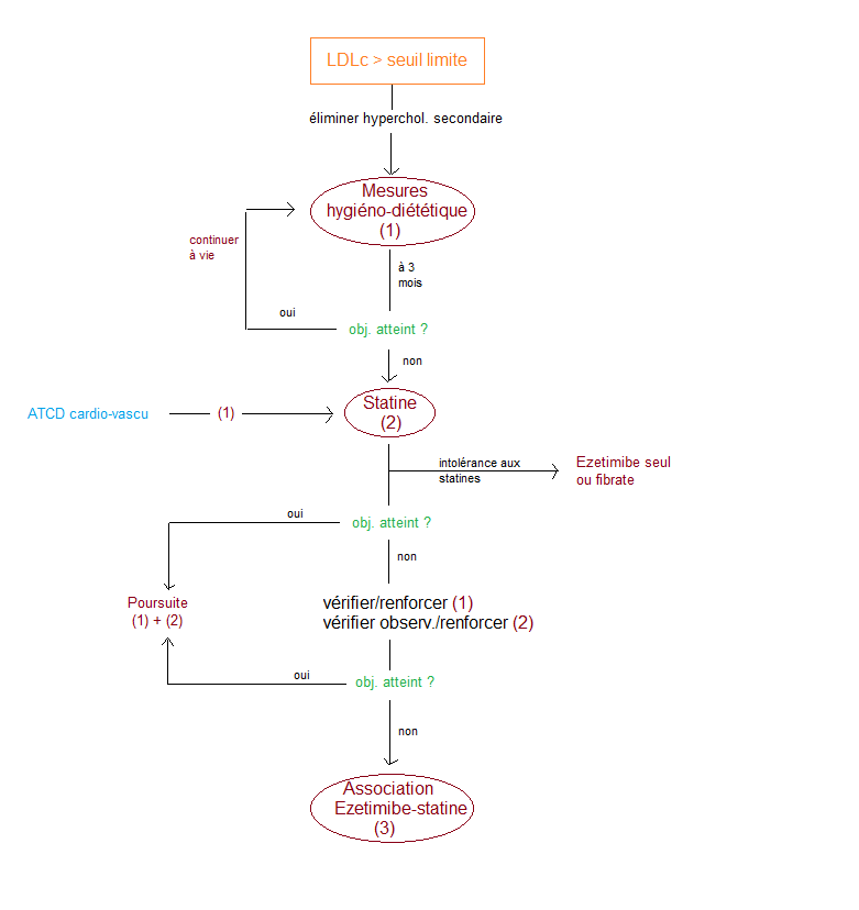
3) PEC 1A A) Bilan > Eliminer une dyslipidémie secondaire. Les principales causes sont : > Recherche d’une hypercholestérolémie familiale hétérozygote 2 : si LCL-C ≥ 1,9 g/L chez l’adulte ou ≥ 1,6 g/L chez l’enfant > Faire le bilan du terrain B) Traitement Indications 2 Types Notes 2 Indications Classes * Les principales situations à risque sont les suivantes :
– Age > 40 ans chez l’homme et > 50 ans chez la femme (ou ménopause), non-justifiée après 80 ans
– Prescription d’une contraception oestro-progestative
– Maladie CV documentée
– HTA
– Diabète
– Tabagisme actuel ou arrêté depuis < 3 ans
– Obésité (IMC > 30 ou obésité abdominale : tour de taille > 94 cm chez l’homme, > 80 cm chez la femme)
– Insuffisance rénale chronique modérée à sévère
– Evènement cardiovasculaire avant 55 ans chez le père et 65 ans chez la mère)
– ATCD familial de dyslipidémie
– Maladie auto-immune ou inflammatoire chronique
Pathologies
Médicaments
– Hypothyroïdie
– Syndrome néphrotique
– Syndrome de Cushing
– Cholestase– Corticoïde
– Contraception oestro-progestative
– Anti-rétroviraux
– Rétinoïdes
– Bilan des FdR CV : toute découverte d’un FdR CV doit faire rechercher les autres FdR CV pour évaluation du risque cardio-vasculaire global.
– Bilan athéromateux au minimum clinique
– Systématique dès que LDLc > seuil selon le niveau de risque
– A vie 0, mais pas de conseils restrictifs après 80 ans (risque de dénutrition) 2
– Limitation des acides gras saturés < 12% et apport lipidique total < 35-40% (limiter charcuterie, beurre, produit laitier et viande grasse)
– Augmentation des acides gras poly-insaturés comme l’oméga 3 (poisson)
– Augmentation des fibres et des micro-nutriments (fruits, légumes, produits céréaliers)
– Limitation de la consommation d’alcool
– Correction d’un surpoids/sédentarité
– Les aliments enrichis en phytostérols exercent un effet hypocholestérolémiant mais n’ont pas fait leurs preuves sur le risque CV
– La viande rouge est associée à une augmentation du risque CV indépendamment de son apport en acides gras saturés : sa consommation doit donc être modérée
– Les apports en cholestérol alimentaire (abats, foie, œuf, etc.) ne sont pas associés à une augmentation du risque CV mais doivent être modérés (< 300 mg/j) car ils augmentent modérément le cholestérol total et le LDL
– La lovastatine (monacoline K) est naturellement présente dans les aliments à base de levure rouge de riz : leur consommation n’est pas une alternative au ttt médicamenteux et ne doit pas y être associée (faible efficacité, sur-risque d’effets indésirables)
– Directement en prévention secondaire
– Si objectif non atteint après 3 mois de mesure hygiéno-diététique
– Jamais d’association de même classe, statine + fibrate classiquement déconseillée (possible pour certaines molécules avec des doses < 40 mg de rosuvastatine 2)
– Statines en première intention (CI en cas de grossesse)
– Ezetimibe en 2e intention, cholestyramine
– Fibrate si hypertryglycémie importante (dyslipidémie mixte) ou intolérance aux statines
– Anticorps monoclonaux anti-PCSK9 2 : evolocumab, alirocumab (AMM pour les dyslipidémies mixtes sans preuve sur la réduction de morbidité CV)
Bilan
Indications
CAT
Lipidique
Systématique à 3-4 mois (RCV faible à modéré) / 2-3 mois (RCV élevé à très élevé)
Adaptation du ttt
Hépatique (ASAT/ALAT)
Systématique avant ttt, à 2 mois puis tous les ans
Arrêt du ttt si > 3N
Musculaire (CPK)
– Avant ttt si situation à risque*
– Pendant ttt ssi symptome musculaire inexpliquéArrêt du ttt si > 5N
– âge > 70 ans, en particulier avec associations médicamenteuses à risque
– douleurs musculaires préexistantes
– insuffisance rénale modérée à sévère
– hypothyroïdie
– ATCD de maladie musculaire génétique
– abus d’alcool





8 réponses à “Dyslipidémie”
Bonjour,
Utilisez vous le score de risque de Framingham?
Merci
Vous pouvez utilisez le score de Framingham pour le calcul du RCV global
Les différents types de dyslipidémies sont détaillés dans la fiche de Pline (voir fiche item 220). Aucune modificitation de la PEC selon le type de dyslipidémie n’est indiquée dans le ref. des enseignants…
merci pour ce magnifique site. je voudrais savoir quelles sont les doses de statines à administrer selon les indications et le risque cardiovasculaire global. merci
Je ne connais pas de recommandation avec des posologie de référence. Je pense qu’il faut commencer par des doses faibles, à augmenter dans un second temps si l’objectif n’est pas atteint.
Il existe en fait 2 stratégies :
– « treat-to-target » avec augmentation prpgressive des doses pour atteindre l’objectif selon le seuil. (ESC++)
– « fire-and-forget » : traitement identique (équivalent 40mg simvastatine) dès que l’indication est posée, quelque soit le taux des LDL, et sans controle ultérieur. (défendu notamment par le collège allemand de MG)
Attention, la reco HAS dont se sert l’auteur de cette fiche a été abrogée.
La dernière reco officielle est celle de l’ESC 2019, avec des valeurs cibles beaucoup plus drastiques… qui ne sont pas officialisée en France (et qui ne le seront peut-être jamais, l’ESC n’étant pas une structure totallement indépendante de conflit d’intérêt)
Une analyse intéressante de Minerva qui montre que les douleurs musculaires liées aux statines sont un effet nocébo
http://www.minerva-ebp.be/FR/Analysis/751